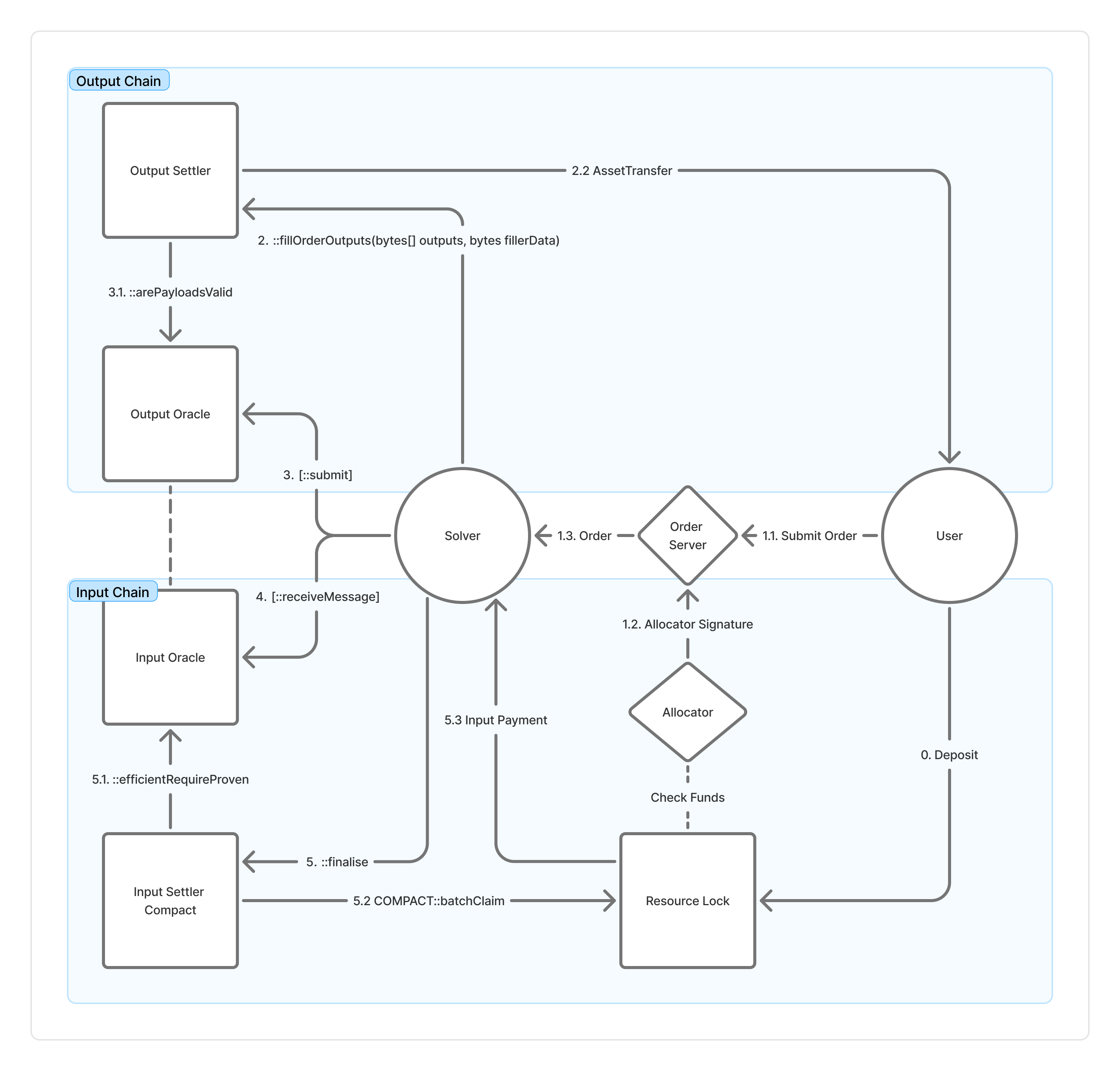
The LI.FI Intent System modularizes three components of the intent flow:Documentation Index
Fetch the complete documentation index at: https://docs.li.fi/llms.txt
Use this file to discover all available pages before exploring further.
- Input Settler – Handles the source chain funds.
- Output Settler – Handles the destination chain funds.
- Oracle System – Makes Output Settlement statements available for the input settler.

Input settlement
The input settlement scheme manages user deposits and releases funds to solvers once intents are fulfilled. LI.FI Intents currently support two input settlement schemes:- Escrow via
InputSettlerEscrow.sol - The Compact via
InputSettlerCompact.sol. The Compact supports both fill-first flows and ordinary flows.
efficientRequireProven. If an order contains multiple outputs and the outputs are filled by different solvers, the filler of the first output in the order specification is considered the canonical solver.
Learn more about Input Settlement →
Output settlement
The output settlement scheme handles the delivery of assets on destination chains. It imposes no interface requirements, order structure, or order type, except that an interface to validate payloads must be provided:MandateOutput, with the encoding described by MandateOutputEncodingLib.sol.
If the input settlement could validate this call, the inputs could be appropriately paid to the solver. However, this information only exists on the output settlement on the output chain.
Learn more about Output Settlement →
Oracle system
The oracle system ferries valid payloads from the output chain to the input chain. It serves as the bridge that confirms output delivery has occurred. Any validation layer can be added as long as it supports validating a payload from a remote chain. Currently available validation layers include: Before emitting messages, the oracle is expected to check if one or more payloads are valid and then ship them to the input chain:Security Assumptions
The intent system includes resource locks, which create trust boundaries between key actors:- Sponsors (users) trust that arbiters won’t fraudulently finalize issued locks.
- Arbiters and solvers trust allocators not to co-sign overlapping locks exceeding user deposits.
Integration Points
LI.FI intent is designed to be highly composable, with different components capable of being swapped out as needed:- Input Settlement: New resource lock standards and standard intent interfaces can be integrated.
- Output Settlement: New order types and fulfillment mechanisms can be added.
- Oracle System: Different cross-chain messaging protocols and proof layers can be supported.
Same-chain intents
LI.FI Intents were designed for composable cross-chain swaps and also support same-chain intents in a compatible envelope. In same-chain mode, the output settler can act as the oracle path. To use LI.FI Intents for same-chain swaps, configure the output settler as both input and output oracle. Solvers filling same-chain intents can optionally use a callback to receive inputs before delivering outputs.

orderFinalised. When using the callback to receive inputs, it is important to fill and setAttestations for the intent outputs within the callback.
Smart contracts
Currently maintained LI.FI Intent deployments are listed below. Contracts are deployed to the same addresses across supported chains and can be permissionlessly deployed to new chains. Mainnet (including): Ethereum, Base, Arbitrum Testnet (including): Sepolia, Base Sepolia, Arbitrum Sepolia, Optimism Sepolia-
Input Settler Compact:
0x0000000000cd5f7fDEc90a03a31F79E5Fbc6A9Cf -
Input Settler Escrow:
0x000025c3226C00B2Cdc200005a1600509f4e00C0 -
Output Settler:
0x0000000000eC36B683C2E6AC89e9A75989C22a2e -
Polymer Oracle Mainnet:
0x0000003E06000007A224AeE90052fA6bb46d43C9 -
Polymer Oracle Testnet:
0x00d5b500ECa100F7cdeDC800eC631Aca00BaAC00 -
Uniswap The Compact:
0x00000000000000171ede64904551eeDF3C6C9788

